Skip to content

Secure IT

Stay Secure. Stay Informed.

Primary Menu
  • Home
  • Sources
    • Krebs On Security
    • Security Week
    • The Hacker News
    • Schneier On Security
  • Home
  • The Hacker News
  • PyPI Blocks 1,800 Expired-Domain Emails to Prevent Account Takeovers and Supply Chain Attacks
  • The Hacker News

PyPI Blocks 1,800 Expired-Domain Emails to Prevent Account Takeovers and Supply Chain Attacks

[email protected] The Hacker News Published: August 19, 2025 | Updated: August 19, 2025 2 min read
0 views

Aug 19, 2025Ravie LakshmananSupply Chain Security

Expired-Domain Emails

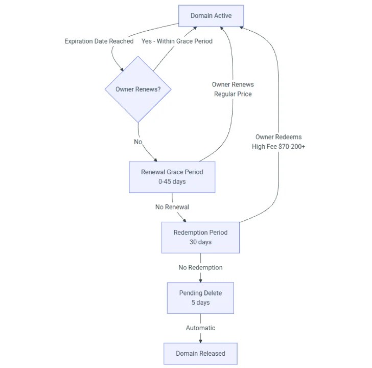
The maintainers of the Python Package Index (PyPI) repository have announced that the package manager now checks for expired domains to prevent supply chain attacks.

“These changes improve PyPI’s overall account security posture, making it harder for attackers to exploit expired domain names to gain unauthorized access to accounts,” Mike Fiedler, PyPI safety and security engineer at the Python Software Foundation (PSF), said.

With the latest update, the intention is to tackle domain resurrection attacks, which occur when bad actors purchase an expired domain and use it to take control of PyPI accounts through password resets.

PyPI said it has unverified over 1,800 email addresses since early June 2025, as soon as their associated domains entered expiration phases. While this is not a foolproof solution, it helps plug a significant supply chain attack vector that would otherwise appear legitimate and hard to detect, it added.

Cybersecurity

Email addresses are tied to domain names that, in turn, can lapse, if left unpaid – a critical risk for packages distributed via open-source registries. The threat is magnified if those packages have long been abandoned by their respective maintainers, but are still in a fair amount of use by downstream developers.

PyPI users are required to verify their email addresses during the account registration phase, thus ensuring that the provided addresses are valid and accessible to them. But this layer of defense is effectively neutralized should the domain expire, thus allowing an attacker to purchase the same domain and initiate a password reset request, which would land in their inbox (as opposed to the actual owner of the package).

From there, all the threat actor has to do is follow through the steps to gain access to the account with that domain name. The threat posed by expired domains arose in 2022, when an unknown attacker acquired the domain used by the maintainer of the ctx PyPI package to gain access to the account and publish rogue versions to the repository.

The latest safeguard added by PyPI aims to prevent this kind of account takeover (ATO) scenario and “minimize potential exposure if an email domain does expire and change hands, regardless of whether the account has 2FA enabled.” It’s worth noting that the attacks are only applicable to accounts that have registered using email addresses with a custom domain name.

Identity Security Risk Assessment

PyPI said it’s making use of Fastly’s Status API to query the status of a domain every 30 days and mark the corresponding email address as unverified if it has expired.

Users of the Python package manager are being advised to enable two-factor authentication (2FA) and add a second verified email address from another notable domain, such as Gmail or Outlook, if the accounts only have a single verified email address from a custom domain name.

About The Author

[email protected] The Hacker News

See author's posts

Original post here

What do you feel about this?

  • The Hacker News

Post navigation

Previous: Noodlophile Malware Campaign Expands Global Reach with Copyright Phishing Lures
Next: Why Your Security Culture is Critical to Mitigating Cyber Risk

Author's Other Posts

$13.74M Hack Shuts Down Sanctioned Grinex Exchange After Intelligence Claims grinex.jpg

$13.74M Hack Shuts Down Sanctioned Grinex Exchange After Intelligence Claims

April 19, 2026 0 0
Mirai Variant Nexcorium Exploits CVE-2024-3721 to Hijack TBK DVRs for DDoS Botnet botnet-ddos.jpg

Mirai Variant Nexcorium Exploits CVE-2024-3721 to Hijack TBK DVRs for DDoS Botnet

April 19, 2026 0 0
Three Microsoft Defender Zero-Days Actively Exploited; Two Still Unpatched defender.jpg

Three Microsoft Defender Zero-Days Actively Exploited; Two Still Unpatched

April 19, 2026 0 0
Google Blocks 8.3B Policy-Violating Ads in 2025, Launches Android 17 Privacy Overhaul google-ads-android.jpg

Google Blocks 8.3B Policy-Violating Ads in 2025, Launches Android 17 Privacy Overhaul

April 19, 2026 0 0

Related Stories

grinex.jpg
  • The Hacker News

$13.74M Hack Shuts Down Sanctioned Grinex Exchange After Intelligence Claims

[email protected] The Hacker News April 19, 2026 0 0
botnet-ddos.jpg
  • The Hacker News

Mirai Variant Nexcorium Exploits CVE-2024-3721 to Hijack TBK DVRs for DDoS Botnet

[email protected] The Hacker News April 19, 2026 0 0
defender.jpg
  • The Hacker News

Three Microsoft Defender Zero-Days Actively Exploited; Two Still Unpatched

[email protected] The Hacker News April 19, 2026 0 0
google-ads-android.jpg
  • The Hacker News

Google Blocks 8.3B Policy-Violating Ads in 2025, Launches Android 17 Privacy Overhaul

[email protected] The Hacker News April 19, 2026 0 0
nist-cve.jpg
  • The Hacker News

NIST Limits CVE Enrichment After 263% Surge in Vulnerability Submissions

[email protected] The Hacker News April 17, 2026 0 1
europol.jpg
  • The Hacker News

Operation PowerOFF Seizes 53 DDoS Domains, Exposes 3 Million Criminal Accounts

[email protected] The Hacker News April 17, 2026 0 0

Trending Now

$13.74M Hack Shuts Down Sanctioned Grinex Exchange After Intelligence Claims grinex.jpg 1

$13.74M Hack Shuts Down Sanctioned Grinex Exchange After Intelligence Claims

April 19, 2026 0 0
Mirai Variant Nexcorium Exploits CVE-2024-3721 to Hijack TBK DVRs for DDoS Botnet botnet-ddos.jpg 2

Mirai Variant Nexcorium Exploits CVE-2024-3721 to Hijack TBK DVRs for DDoS Botnet

April 19, 2026 0 0
Three Microsoft Defender Zero-Days Actively Exploited; Two Still Unpatched defender.jpg 3

Three Microsoft Defender Zero-Days Actively Exploited; Two Still Unpatched

April 19, 2026 0 0
Google Blocks 8.3B Policy-Violating Ads in 2025, Launches Android 17 Privacy Overhaul google-ads-android.jpg 4

Google Blocks 8.3B Policy-Violating Ads in 2025, Launches Android 17 Privacy Overhaul

April 19, 2026 0 0

Connect with Us

Social menu is not set. You need to create menu and assign it to Social Menu on Menu Settings.

Trending News

$13.74M Hack Shuts Down Sanctioned Grinex Exchange After Intelligence Claims grinex.jpg 1
  • The Hacker News

$13.74M Hack Shuts Down Sanctioned Grinex Exchange After Intelligence Claims

April 19, 2026 0 0
Mirai Variant Nexcorium Exploits CVE-2024-3721 to Hijack TBK DVRs for DDoS Botnet botnet-ddos.jpg 2
  • The Hacker News

Mirai Variant Nexcorium Exploits CVE-2024-3721 to Hijack TBK DVRs for DDoS Botnet

April 19, 2026 0 0
Three Microsoft Defender Zero-Days Actively Exploited; Two Still Unpatched defender.jpg 3
  • The Hacker News

Three Microsoft Defender Zero-Days Actively Exploited; Two Still Unpatched

April 19, 2026 0 0
Google Blocks 8.3B Policy-Violating Ads in 2025, Launches Android 17 Privacy Overhaul google-ads-android.jpg 4
  • The Hacker News

Google Blocks 8.3B Policy-Violating Ads in 2025, Launches Android 17 Privacy Overhaul

April 19, 2026 0 0
NIST Limits CVE Enrichment After 263% Surge in Vulnerability Submissions nist-cve.jpg 5
  • The Hacker News

NIST Limits CVE Enrichment After 263% Surge in Vulnerability Submissions

April 17, 2026 0 1
Operation PowerOFF Seizes 53 DDoS Domains, Exposes 3 Million Criminal Accounts europol.jpg 6
  • The Hacker News

Operation PowerOFF Seizes 53 DDoS Domains, Exposes 3 Million Criminal Accounts

April 17, 2026 0 0
Apache ActiveMQ CVE-2026-34197 Added to CISA KEV Amid Active Exploitation apachemq.jpg 7
  • The Hacker News

Apache ActiveMQ CVE-2026-34197 Added to CISA KEV Amid Active Exploitation

April 17, 2026 0 0

You may have missed

grinex.jpg
  • The Hacker News

$13.74M Hack Shuts Down Sanctioned Grinex Exchange After Intelligence Claims

[email protected] The Hacker News April 19, 2026 0 0
botnet-ddos.jpg
  • The Hacker News

Mirai Variant Nexcorium Exploits CVE-2024-3721 to Hijack TBK DVRs for DDoS Botnet

[email protected] The Hacker News April 19, 2026 0 0
defender.jpg
  • The Hacker News

Three Microsoft Defender Zero-Days Actively Exploited; Two Still Unpatched

[email protected] The Hacker News April 19, 2026 0 0
google-ads-android.jpg
  • The Hacker News

Google Blocks 8.3B Policy-Violating Ads in 2025, Launches Android 17 Privacy Overhaul

[email protected] The Hacker News April 19, 2026 0 0
Copyright © 2026 All rights reserved. | MoreNews by AF themes.